首页 > 新闻资讯 > 行业新闻

我国高等教育在地国际化内涵演进、发展困境及实践逻辑

时间:2024-08-19 浏览:6006 编辑:小瑞 来源:黑龙江高教研究

摘要:在地国际化是后疫情时期我国高等教育国际化的重要发展趋势。它是高等教育内涵式发展的重要动力,是应对国际环境深刻变化的科学方略,是满足广大学生需求的有效途径,但面临评价导向与实践目标错位、在地国际化资源利用效率不高、在线国际教育效果难以保障、高校国际化发展协同效应不强等主要挑战和困境。分析归纳欧洲高等教育在地国际化共性要素,并基于此提出从观念上扭转“西化从属观”与“困境工具观”,从组织上搭建“三位一体”协调机制,从内容上完善课程国际化,从评价上引导高校特色发展,从技术上促进虚拟互动。

关键词:在地国际化;内涵演进;发展动因;实践逻辑

当今世界正经历百年未有之大变局,我国发展的内部条件和外部环境正在发生复杂深刻的变化[1]。一方面,后疫情时代逆全球化、单边主义、保守主义、民粹主义的思潮在全世界有了进一步发展[2],外溢到高等教育国际化领域,让我国过度依赖经济条件支撑和人员跨境流动的传统国际化模式面临种种挑战;另一方面,我国坚定加快推进教育对外开放,《关于做好新时期教育对外开放工作的若干意见》《推进共建“一带一路”教育行动》《关于深入推进世界一流大学和一流学科建设的若干意见》等文件的颁布,整体谋划并推动我国高等教育国际化高质量内涵式发展,既要求“走出去”积极参与国际竞争与合作,又要求“引进来”不断优化优质资源整合与利用。在当前形势下,如何有效盘活和高效使用国内现有国际化教育资源存量,使其惠及更多师生,显得尤为重要。

为了破除外部困境和保障内部发展,国内外学者提出并将“在地国际化”作为一种有效应对办法和长期发展方略,同时开展了一系列理论和实证研究。有研究发现在校内参与全球化活动比境外留学对学生国际化能力的发展更有利[3],有人则认为国际化最有效的形式仍是教职员工和学生的跨境流动,这是一个无可争议的事实[4]。尽管在地国际化和传统国际化对于国际化能力提升的研究结论不一,但毫无疑问的是,在地国际化研究受到越来越多的关注,开始成为我国高校制定后疫情时期国际化发展政策的主流话语[5]。张伟和刘宝存[6]、仲彦鹏[7]认为,我国开展高等教育在地国际化已经具备一系列现实条件;俞俏燕认为,在地国际化是更高层次的国际化,简单搬用理念和已有实践模式并不能“低成本”地实现国际化[8]。在当前形势下,本研究尝试分析我国高等教育在地国际化实施的动因、面临的主要挑战和困境,基于要素分析提出系统推进在地国际化的对策。

在地国际化内涵演进与辨析

01在地国际化的内涵演进

为解决欧洲只有不足10%的学生参与跨境流动和如何培养其他学生国际化和跨文化能力的问题,在欧洲国际教育协会1999年春季论坛上,时任马尔默大学副校长本特·尼尔森在《在地国际化———理论与实践》中提出在地国际化(Internationalization at Home),并将其定义为“教育领域中除学生跨国流动以外所有与国际事务相关的活动”。他还认为,在国际学术语境中,在地国际化并不是一个新概念[9]。而国内学者蔡永莲则认为在地国际化是一个新的概念[10],与传统国际化注重跨境流动不同,其实质是对国际化人才培养方式的创新,强调“在地”和内涵式建设。虽然国内外学术界存在概念新旧之争,但关键问题是对在地国际化概念本身的明确界定。从高等教育发展规律看,不论是从中世纪大学的自由、开放求学的模式,还是从知识生产、传播、创新的逻辑来看,国际化是高等教育的内生特征,这种流动特性自然将产生“进口国”的在地国际化。从实践角度看,在地国际化作为高等教育国际化的一种潜在的事实存在,可以说与国际化同时发生,只是从一开始并未系统化和概念化[11]

1999年8月,在地国际化特别兴趣专家组成立,带动了众多学者的广泛研究和探讨。德国学者沃切特为了更准确地分析在地国际化的外部政策和全球化环境,将在地国际化的定义拓展为:“除师生海外流动以外的任何有关国际事务的相关活动。”[12]贝伦认为,该定义的问题在于没有说明在地国际化是什么,只强调它不是什么,同时并没有提及跨文化维度或跨文化技能的习得[13]。菲利普·阿特巴赫将其定义为使本地院校在开设的课程中加入全球化、国际化课题和内容或者招收不同种族不同民族的学生、学者任教等[14]。简·奈特认为,所有发生在大学校园内的与国际化相关的教学、科研、课程、跨文化活动,当然也包括外国学生、学者在校园内的学习及生活都属于本土国际化的范畴[15]。尽管有人诟病新概念层出不穷,厘清在地国际化的概念仍最重要。于是,贝伦提出了至今被广为接受的在地国际化概念:“在本国学习环境里,面向全体学生,有目的地将国际化和跨文化维度融入正式和非正式课程的过程。”[16]

2008年,我国引入在地国际化概念后,也有不少学者结合我国高等教育国际化发展实际尝试给出本土定义。张伟和刘宝存认为,在地国际化是指在高等教育国际治理日趋明显的背景下,高校利用已有国际优质教育资源———国际学者、留学生、国外教材、跨境项目、多元课程与国际会议等———建设富有本土特色的国际性校园,为全体学生在校内提供接触跨文化与国际性事务的机会,进而实现培养高层次国际化人才的办学目标[17]。该定义在某种程度上排除了校外(比如国际社区等)开展在地国际化教育的可能,或至少忽视了校园外本土国际化资源对国际化人才培养的作用。兰思亮和马佳妮认为,在地国际化是指在全球化与知识经济时代,各高等教育组织与机构为培养国际化人才,在立足本土本校的基础上,面向校内所有学生,充分利用世界各类优质高等教育资源———国际学生、国际学者、国际教育管理人员、国际合作项目、国际课程与教材资源、国际论坛与会议等,将其整合至高等教育机构课程、教学、管理、评估的全过程,以培养学生国际与跨文化知识和能力为目标的有计划、有组织的系统性活动[18]。该定义忽视了非正式课程内容对于学生国际化能力培养的重要作用。这样的课程可以是无计划、无组织且不参与评估的各类包含国际和跨文化维度的活动。在地国际化扎根本土,需要放到我国高等教育发展进程中整体考量,需要结合后疫情时代我国线上教学迅猛发展的现实来考量。

综上,本研究认为,在地国际化是在全球化、我国高等教育现代化发展的环境中,高等教育组织与机构以培养国际化人才为目标,立足本土本校,面向全体学生,充分利用各类优质国际教育资源———国际课程与教材、国际合作项目、国际学者和学生、国际会议等,有效借助教育信息技术,将国际的、跨文化的和全球的维度融入高等教育的全过程。

02在地国际化与国外国际化、课程国际化的关系

在地国际化与以跨境流动为主的国外国际化(Internationalization Abroad)模式相辅相成,是国际化的两个支流[19],旨在全面提升高等教育国际化成效。从欧洲国际化发展历程来看,重提和再次重视在地国际化,是高等教育国际化进入更高要求发展阶段的需要。有学者认为,在地国际化也包含以培养学生国际化和跨文化能力为目标的短期跨境流动项目;有学者认为,这样会导致在地国际化概念的无限泛化[20]。从这个争论可以看出,在地国际化与以跨境流动为主的国外国际化并不是两个完全独立、简单的非此即彼的关系。在实践中受多方因素影响,国外国际化以跨境流动为主,对经济条件等有更高要求,且受众面小。而在地国际化则是针对学生国际流动不足问题提出,目的就是最大限度让全体学生在不离开本土的前提下能够接受跨文化和国际知识[21]。其特点是普惠性,强调立足本土本校服务全体学生,更有利于推进国际优质教育的公平性,但这对国际化发展基础和环境有着更高的要求。综上,在地国际化是国外国际化更高的发展阶段,是对国外国际化模式的一种补充,而非替代;反之,在地国际化仍要以国外国际化所创造的环境和条件为基础。

课程国际化(Internationalization of Curriculum)与在地国际化既有关联又有区别,在研究和政策文件中时常混用。国际经合组织(OECD)将课程国际化定义为:为国内和/或国外学生设计的,在形式和内容上国际化的课程,旨在培养学生应对(专业/社会方面)国际化和跨文化的环境[22]。这样很可能出现面向国外学生设计的国际化课程,并未凸显在国内环境中的跨文化交流,因此受到一些学者诟病。2015年,贝蒂将其完善为将国际的、跨文化的和全球的维度纳入课程内容、学习成果、评估任务、教学方法和学习项目的支持性服务的过程[23]。在欧盟委员会2013年发布的《世界图景中的欧洲高等教育》中,提出了课程建设和数字学习的国际化提升,被认为既指在地国际化又指课程国际化,模糊不清。从学理层面来看,课程国际化概念的形成早于在地国际化,二者时常被当作近义词使用,甚至被结合使用称作课程在地国际化[24]。实际上,课程国际化的服务对象有可能是境外高校和学生,即可能包含跨境流动元素。

我国高等教育在地国际化发展动因

在地国际化源自欧洲,将关注点由传统跨境流动转向本土学生国际化培养,是回归学生中心的教育价值体现。自正式提出发展至今已有20余年历史,经历了概念重提和再定义、融合政策、共同实施等三个阶段。目前主要集中于案例研究、要素研究等,已进入系统实施阶段,着重解决实践过程中遇到的问题。随着高等教育国际化取得重要成效,我国在地国际化也有了相应发展,但仍处于“零碎化”或是“条块状”的实施阶段,处于非系统性地“自然发展”状态。此时,进一步明确我国高等教育在地国际化发展动因十分重要,可能成为系统实施的重要起点和转折点。

01高等教育内涵式发展:在地国际化成为重要动力

在地国际化是我国高等教育内涵式发展的应有之义。面向2035年,面对当前世界百年未有之大变局,高等教育直接影响知识创新、科学技术进步、人才培养,并作用于社会生产力和经济发展速率,决定着我国能否在当前全球激烈的竞争中占据有利地位[25]。2022年,中国政府工作报告提出推进高等教育内涵式发展,挖掘内在潜力,将事物的内部因素作为动力和资源[26],依靠内部要素效率提升教育质量。教育国际化是建设教育强国的重要手段,脱离国际化就无从谈起教育强国。国际大学联合会(IAU)提出,国际化是高等教育持续变革过程的有机组成部分,它日益成为变革的核心动力[27]。在地国际化身为高等教育国际化的重要支流,关注的正是国际化向内发展,强调通过整合在地国际化资源,提升高等教育国际化发展水平,扎根本土本校教育培养出优秀的国际人才,既顺应了高等教育内涵式发展的需要,也推动着高等教育内涵式高质量发展。

02国际环境深刻变化:在地国际化成为科学应对方略

新冠肺炎疫情导致全球环境深刻变化,是加速我国高等教育在地国际化的催化剂。新冠肺炎疫情对高等教育国际化传统跨国流动的冲击最为直接、明显和严重。以美国为首的西方国家通过限制或停止发放签证,或是修改有关留学政策,直接减少甚至阻止了师生跨境教育交流。QS开展的调研指出,69%的学生认为留学安排受疫情影响。国际大学协会(International Association of Universities)调查显示,疫情使近89%的高等教育机构面临学生国际流动受阻的困境[28]。2020年9月,教育部及时研究部署,提出并实施“发挥合作办学优势,疏解出国留学难题”,有效地缓解了受疫情影响留学受阻问题[29]。这些举措和成果也可以说是我国在地国际化实践的有效尝试。相较于西方推责的思想和行为,我国把人民群众的生命安全放在第一位,科学研判,抗击疫情,取得显著成效,未来可能有更多的留学生选择中国。此外,地缘政治的深刻变革、逆全球化思潮的抬头,让西方国家对我国实3.满足广大学生需求:在地国际化成为有效实施路径

从最新发布的《2022美国门户开放报告》(Open Doors 2022)得知,中国赴美留学人数超过29万人,连续十三年占据美国国际学生生源国首位,但是仅占国际学生总数的30.6%,同比减少了8.6%,这也是自2014—2015学年以来,中国在美留学人数首次跌破30万人。值得注意的是,在前三名生源国中,印度和韩国留美学生人数自疫情降到最低点后已呈回升趋势,中国留美学生人数则呈持续下降趋势[30]。如何解决本土越来越多学生的国际化教育问题,这是我国高等教育始终将要面对和应对的,疫情只是将该问题提前摆到了我们面前。在地国际化具有非流动性、普惠性、机会均等等优势,正是扭转传统教育国际化重点服务少数跨国流动学生的局面,将国际化教育推向所有本土在校学生的有效和必然途径,也是我国高等教育国际化发展的必经阶段。行国际优质教育科研资源限制,需要我们盘活现有国际化资源,立足本土开展国际化教育。

我国高等教育在地国际化面临的主要挑战与困境

在地国际化是深入推进高等教育国际化和提升高等教育质量的重要方式,但仍然面临四个方面的主要挑战:从实施目标看,评价体系作为指挥棒,具有导向作用但也可能导致我国大学国际化同质化问题;从实施过程看,在地国际化资源的利用效率不高;从后疫情时期发展趋势看,在线国际教育效果难以保障;从整体保障机制看,高校国际化发展协同性不够。

01评价导向与实践目标错位

《中共中央国务院关于加强和改进新形势下高校思想政治工作的意见》,将“国际交流合作”与“人才培养、科学研究、社会服务、文化传承创新”并列为大学的重要使命,也可以理解为大学的第五项职能[31]。很多高校也将国际化列入了发展指标。从这些规划中看到,多数都在强调建立机构之间的合作关系,包括“双一流”建设有关评价指标也将校际合作关系作为观测点,如中外合作办学项目数量等[32]。这些指标虽然可以帮助高校较快提升排名,但也容易导致高等教育国际化的功利倾向,将流动性当作一种任务,停留在“浅表层的”“迎来送往式的”国际交流与合作,以外向拓展国际化关系为主,缺乏以提升学生国际化能力为目标的内向发展导向,显然已经跟不上后疫情时期高校在地国际化发展的实践需要。

02在地国际化资源利用不充分

2018年以来,我国邀请越来越多的国外专家学者来华开展科研交流、联合培养等。过去十年,新增理工农医类中外合作办学项目占比不断增加。2020—2021学年,来华留学学历生占比达76%,占比大幅提升[33]。从教育部最新发布的高等教育国际化发展数据来看,我国高等教育国际化已经有了较大体量和规模,发展质量也在稳步提升,为发展推进在地国际化提供了扎实的基础。有关研究型大学的调研显示:大部分在校学生并没有用好本土的国际化资源,只有3.8%的学生经常参加国际学术会议,47.8%没有参加过;3.2%学生经常参加国际学术交流,44.7%没有参加过;只有3.1%学生有外籍导师或使用英语学习,37.3%从未有过。这些结果表明面向全体学生的在地国际化是不够的,对前期发展积累的本土国际化资源的利用严重不充分[34]。有学者批评,国际学生与本土学生之间交流是无意义和罕见的。学生更倾向于加入同质化的朋友圈,而非选择跨文化群体进行互动。这一点在留学生群体的管理中也得以体现。这些调查研究,充分反映了学生国际化意识不足,对异质文化的开放包容程度不够,导致身边国际化资源的浪费。一些高校对留学生采取封闭式、圈养式、隔离式的管理方式,认为融合或趋同化管理后会造成潜在管理漏洞和风险,实质上是面对国际事务处理能力或经验不足的表现,导致因噎废食。

03在线国际教育效果难以保障

疫情催生了在线教育的兴起,学生通过网络在国内就可以参与国际会议等[35]。互联网、人工智能、大数据等创新技术突破时空限制,为教育国际化形态重塑以及“在地国际化”提供了极大便利[36]。同时,网课被认为是就读大学预防疫情传播的第一选择。QS有关留学生最新报告显示,68%的留学生认为应尽可能多地将课程转移到网上。这就让更多师生可以在不进行物理跨境流动的前提下,通过互联网平台享受国际教育资源。多数平台设置简单且功能有限,大大降低了学习体验度[37]。虽然国际化教育资源利用可以通过网络途径开展,有效应对了国际流动阻断等问题,但难以保障学生学习效果。这也对教师提出了更高挑战,既要求其适应在线教育的各种要求和特点,又要将国际化的、跨文化的和全球的维度通过网络媒介有效传递。

04高校国际化发展协同效应不强

整体来看,我国高校国际化发展意愿较为强烈,但对发展顺利程度认同度不高[38]。这反映了很多高校国际化发展停留在呼吁层面,被全球化和国际化发展裹挟,难以主动突破作为。有些高校的国际化发展规划缺少实质性的短期执行目标,有些甚至仅停留在事务性工作的简单描述层面,将国际化工作当作锦上添花、装点门面,并没有任何实质性的要求和任务,相应的国际化经费投入较少。呼吁高并不等于价值认同,并没有达成国际化共识,体制机制不够健全,缺乏将国际化融入高等教育全过程的有效办法,在纵深推进时常遇阻,难以保障国际化协同推进,导致国际化发展很难与人才培养、科研合作、课程教学、社会服务等紧密结合,很难与学校行政体系、教学科研体系、财务体系、后勤体系等有效配合,国际化发展呈碎片化,难以形成良好的生态系统,发挥协同效应。

我国高等教育在地国际化实施要素启示和对策

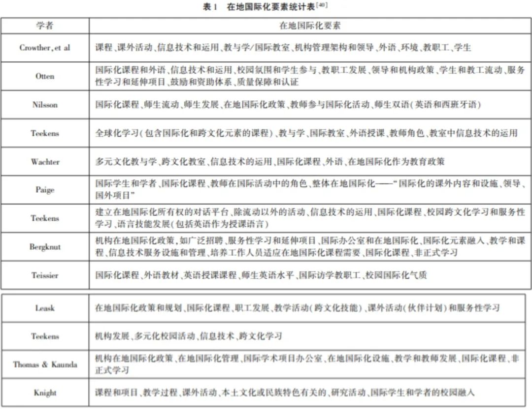
提肯斯等人认为,在地国际化最重要的是明确目标、如何实施和效果评估[39]。我国开展在地国际化拥有一定资源基础,关键问题是如何形成一个高效的应用转化体系,让这些资源有效地融入高等教育教学、科研和社会服务。这将是一个复杂且包含众多不同要素的体系。通过分析欧洲在地国际化实践案例(见表1),可以将在地国际化共性要素归纳为师生参与、组织制度、国际化课程、评估与反馈、信息技术等五个方面。笔者认为,在系统实施在地国际化过程中,师生参与意愿是根本问题,国际化课程是核心载体,组织制度是实施保障,信息技术是重要发展工具,评估与反馈是改进办法。基于该分析提出我国在地国际化发展对策。

 

图片

01从观念上扭转“西化从属观”与“困境工具观”,凝聚在地国际化理念共识

一是国际化不等于“西化”。在某“双一流”高校的调查结果显示,学生认为国际化就是“西化”[41]。从高等教育国际化发展来看,西方国家(通常是欧美国家)目前仍然是国际化场域的中心,会把自身塑造为占支配地位的、肩负着使命的、享有价值优越性的个体,而那些参与国际化的边缘国则不得不位于从属地位[42],态度大多停留在“向西方学习或者到西方学习”层面。要想扭转这种观念,就要推动对在地国际化的正确理解。在地国际化是吸收国外优质教育资源的精华为我所用,更重要的是扎根本土培养具备国际化能力和跨文化素养的国际化人才的有效途径。二是转变在地国际“困境工具观”。疫情加速了在地国际化的发展势头,因此有学者惯性地将其当作应对疫情后特殊情况的工具。实则不然,在地国际化既是传统国际化的进阶发展,也是我国高等教育国际化发展的必经之路。彼时的国际化将减少对跨境流动的依赖,转而利用本土国际化资源。因此,在地国际化一定是一项长期发展战略,是我国高等教育国际化发展资源整合梳理和反思提升的重要阶段,要将其融入整体育人机制,落实到高等教育内涵式发展实践的各个方面。

02从组织上搭建“三位一体”协调机制,形成在地国际化实施保障

首先,政府要整体协调推进。高等教育国际化是一种国家间的竞争,这种竞争在某种程度上需要国家层面自上而下地推动。政府需要跳出各系统、各部门“条块分割”的管理思维,建立从各级政府、教育主管部门、外事推广部门、教育机构到行业的跨部门与跨系统的高效协同推进体系[43],出台确保在校学生群体接受在地国际化权利的法律法规、予以调配整合本土本地的优质国际化教育资源的政策许可、搭建专业财政经费分配和资助体系、国际化人才质量评估标准等[44]。其次,高校要畅通体制机制。大部分高校都有国际化工作负责部门,但要明确在地国际化并不只是某一部门或领导的责任,其成功实施需要高校所有成员的积极参与,要形成自上而下、自下而上双向通畅的保障机制,确保每位学生都能平等地接受在地国际化教育。最后,师生个人要积极参与。通过校园各类正式和非正式的教学活动,如中外师生同堂、多元文化学习群体等,在激发师生兴趣的同时,引导其主动培养和提升国际化意识。

03从内容上完善课程国际化,将国际化、跨文化和全球化维度深度融合育人机制

一是要以教师为核心。教师是执行课程国际化的关键角色。要鼓励教师与国外学者合作共同建设国际化课程,包括教材、在线教育资源等,确保国际化和跨文化维度贯穿始终,在教师人才招聘、职称晋升和考核评价中也要体现和重视在地国际化。二是要重视非正式课程。贝伦在定义在地国际化概念时,特别强调非正式课程,且在欧洲在地国际化实践中有很多不同的尝试和探索,这说明了非正式国际化课程对学生的国际化能力培养发挥着重要作用。三是要提升师生语言能力。在当前国际化过程中,英语仍是最主要语言。这也造成了很多师生将国际化课程简单地看成使用英语授课的课程,误解了课程国际化的内涵。英语虽然不是课程国际化过程中的唯一授课语言,但提升英语语言能力也不容忽视。

04从评价上引导特色发展,建立有针对性的在地国际化评估体系

当前,在地国际化评估仍未引起各国关注,部分在政策中提及在地国际化的国家,多从整体层面笼统提方案,而针对在地国际化实践的评估机制尚未建立[45]。政府部门或者评估机构应联合高等教育机构,根据实践情况尽快制定适合我国高等教育在地国际化发展的评估体系。不同于传统国际化注重跨境交流,在制定在地国际化发展评估指标体系时,应更加注重以“学生为中心”的导向,在重点评价学生国际化能力和跨文化素养的养成的同时,要体现不同区域、不同类型大学的特色性和多样性,绝不能追求在地国际化的同质化发展模式,因为这与在地国际化的本土本校发展特点相冲突。

05从技术上促进虚拟互动,线上线下融合利用在地国际化资源

运用现代教育技术突破地理界线,加强跨文化虚拟流动。扩大学生在线参与全球学习的机会,与不同国家和地区的学习者共同交流,实现学生国际能力培养,比如开展在线论坛、在线互动学习小组、在本地参加国外网络课程学习、建立虚拟国际教室等方式。很多学生参与在线课程体验感不足,往往凭一时兴趣难以坚持,因此需要线上与线下的有机结合,不断提高参与感,进而保障线上学习成效。比如在学生在线参与国外课程学习时,在线教师无法有效监督,可由线下教师代替,且本土学生之间可在线下讨论线上跨文化交流学习的体会。此外,师生要提高信息化教学能力。一方面,教师不仅要熟练使用新的信息化教学技术,还要适应跨文化交流与研讨,这对教师综合运用信息技术开展国际化教学提出了很高要求;另一方面,学生在线学习的体验感完全不同于线下学习,对学生学习主动性、方法和能力提出了一定挑战。因此,要通过培训会等多种方式、多个渠道加强师生适应信息化教学的能力,力求保障教学效果。在地国际化是后疫情时期我国高等教育国际化的重要趋势,与抗击疫情历程相似,由最初应对物理流动停滞的“被动”防御,转向认知在地国际化发展动因后的主动出击,到科学规划系统推进方略,直至形成适切的在地国际化长效机制。每一步都关乎我国高等教育国际化在后疫情时代的发展,也将有助于减少“中心-边缘”世界学术市场结构的影响,加快高等教育国际体系重构,推动多元化发展格局的形成。

参考文献

[1]习近平:当今世界正经历百年未有之大变局谋划好“十四五”时期发展十分重要.[EB/OL]. (2020-07-28)[2023-03-29].http://www.china-cer.com.cn/shisiwuguihua/202007286968.html.

[2]王英杰.后疫情时代教育国际化三题[J].比较教育研究,2020(9):8-13.

[3]SORIAKM, TROISIJ. Internationalization at Home Alternatives to Study Abroad: Implications for Students’ Development of Global, International, and Intercultural Competencies[J]. Journal of Studied in International Education, 2014(3):261-280.

[4]NILSSON B. Internationalisation at Home From Swedish Perspective: The Case of Malm?[J]. Journal of Studies in International Education, 2003(1):27-40.

[5][11]郑淳,闫月勤,王海超.在地国际化的概念演进、价值指向及要素条件———基于欧洲地区高等教育一体化进程的思考[J].江苏高教,2022(3):34-42.

[6][17][21][42]张伟,刘宝存.在地国际化:中国高等教育发展的新走向[J].大学教育科学,2017(3):10-17+120.

[7][44]仲彦鹏.在地国际化:我国高校培养国际化人才的新路向[J].山东高等教育,2019(1):35-41.

[8][43]俞俏燕.新西兰高等教育国际化转型研究[J].比较教育研究,2022(8):45-52.

[9]NILSSON B. Internationalisation at Home -Theory and Praxis [R]. Maastricht: EAIE From (Spring), 1999:12.

[10]蔡永莲.在地国际化:后疫情时代一个亟待深化的研究领域[J].教育发展研究,2021(3):29-35.

[12]BERND W. Internationalization at Home -A Position Paper: Internationalization at Home: the Context[R]. Amsterdam: European Association for International Education,2000:6.

[13][16]BEELENJ, JONESE. Redefining Internationalization at Home[C]//A. CURAJ, L.MATEI.The European Higher Education Area. Berlin: Springer, Cham, 2015:59-72.

[14]菲利普·阿特巴赫.全球化与国际化[J].姜川,陈廷柱,译.高等教育研究,2010(2):12-18.

[15]简·奈特.激流中的高等教育:国际化变革与发展[M].刘东风,陈巧云,译.北京:北京大学出版社,2011:27.

[18]兰思亮,马佳妮.在地国际化:嬗变、实践与反思[J].比较教育研究,2021(12):98-107.

[19][20]KNIGHT J. Internationalization Remodeled: Definition, Approaches, and Rationales[J]. Journal of Studies in International Education, 2004(1):5-31.

[22]VAN DW, MARI JK. Internationalizing the Curriculum in Higher Education and Management, 1996(2):186-195.

[23]LEASK B. Internationalizing the Curriculum[M]. London: Routledge,2015:9-10.

[24]GREENW, WHITSED C. Introducing Critical Perspectives on Internationalising the Curriculum[M]. Rotterdam: Sense, 2015:3-22.

[25]钟义见.推进高等教育内涵式发展———访吉林大学党委副书记韩喜平[EB/OL].(2022-12-04) [2023-03-29]. http://ex.cssn. cn/zx/bwyc/202203/t20220318-5399423.shtml.

[26]卢晓中.“双一流”建设背景下高等教育的内涵式发展[J].苏州大学学报,2018(1):7-10.

[27]EGRON-POLAKE,HUDSONR. Internationalization of Higher Education: Growing Expectations, Fundamental Values [R].Paris: IAU, UNESCO,2014.

[28]International Association of Universities. IAU Global Survey Report: The Impact of COVID-19 on Higher Education around the World[R]. Paris, France,2020:12.

[29][33]教育这十年“1+1”系列发布会第十三场:介绍党的十八大以来教育国际合作交流情况

[EB/OL].(2022-09-20)[2023-03-29]. http://www.scio.gov.cn/xwfbh/gbwxwfbh/xwfbh/jyb/Document/173031/173031.htm.

[30]Open Doors 2022[EB/OL].(2022-11-14)[2023-03-29]. https://opendoors data.org/annual release/international-students.

[31]赵旻,陈海燕.国际交流合作在大学的职能定位研究[J].中国高等教育,2017(17):19-22.

[32]刘岩,李娜.高等教育国际化评价指标体系研判———基于9个评价指标体系的比较[J].黑龙江高教研究,2020(8):77-83.

[34][41]YUANBENTAO.Internationalization at Home-The Path to Internationalization in Chinese Research Universities-Chinese Education &Society[J].Chinese Education & Society,2011(44):84-96.

[35]张应强,姜远谋.后疫情时代我国高等教育国际化向何处去[J].高等教育研究,2020(12):1-9.

[36]徐小洲,郑淑娴,韩冠爽.大变革时代的高等教育国际化理念创新与组织重塑[J].中国高教研究,2022(6):19-25.

[37]徐琳,蔡永莲.留学教育之变:后疫情时期高校教育国际化的发展思考与对策研究[J].中国高教研究,2021(5):50-55.

[38]文雯,崔亚楠.新全球化背景下我国高校国际化发展的认知、实施与评价[J].高等教育研究,2020(7):21-35.

[39]HANNEKETEEKENS, NUFFIC, DENHAAG. The Netherlands Higher Education in Changing Environment- Internationalisation of Higher Education Policy in Europe[M]. Bonn: Lemmens Verlags -&Mediengesellschaft,2004:57-66.

[40]SIERRA M L. Becoming Global Without Leaving Home: Internationalization at Home, A Case Study of San Jorge, A Spanish Private University[D].Minneapolis: The University of Minnesota,2013:88-91.

[45]王建梁,杨阳.高等教育在地国际化的国际经验与中国路径选择———基于多国政策与战略的分析[J].社会科学战线,2022(9):230-239.

来源:《黑龙江高教研究》2024年第3期

作者:李伟、张健伟

网址:https://epaper.gmw.cn/gmrb/html/2024-06/06/nbs.D110000gmrb_06.htm

文章版权归原作者,如有异议或侵权,请与公众号后台联系。